Сверхрегенератор -
минималистичный
приемник АМ сигналов. Сверхрегенеративный детектор на одном
транзисторе
не очень чувствителен, чувствительность зависит от частоты
гашения, и
антенна, подключенная к контуру при приближении к проводящим
предметам
расстраивает контур. Усилитель ВЧ решает обе эти проблемы. Но
так как
такие приемники обычно используются в устройствах
радиоуправления или
детских игрушках, действующих на небольшом расстоянии, а
сверхрегенератор имеет достаточно широкую полосу то обычно
используется
максимально примитивная схема.
Однако можно еще упростить схему.
Если
использовать каскад в барьерном режиме то становятся не нужны
резисторы
установки и стабилизации режима. Я делал и сравнивал оба вида
приемников и не заметил разницы.
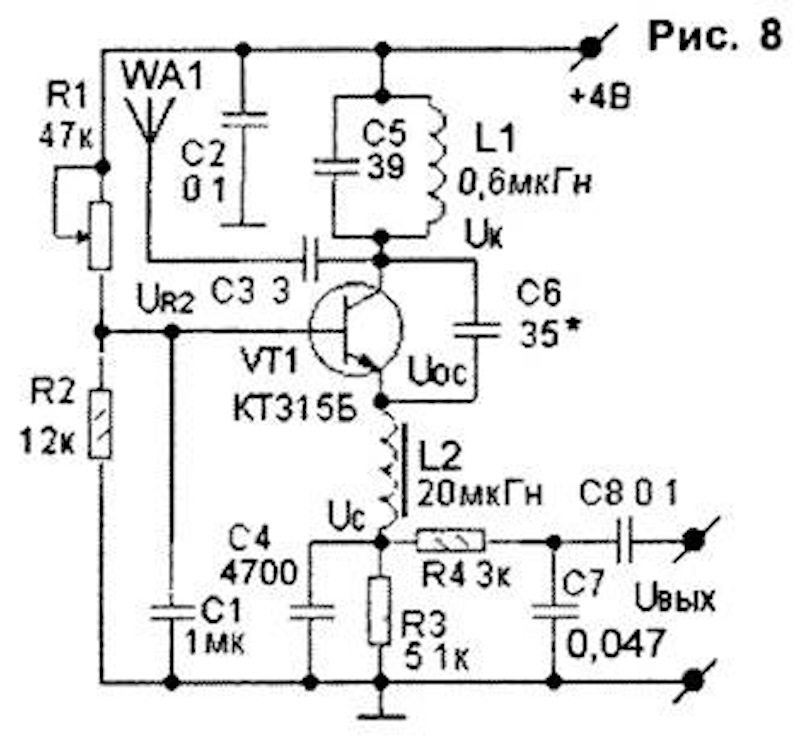
Работает она так. Каскад
представляет
собой обычный вч-генератор. При включении питания через R2 R3
заряжается конденсатор C4, когда напряжение на конденсаторе
становится
достаточным вч генератор начинает генерировать, потребляя ток
и
разряжая конденсатор.
Импульсы генерации возникают со случайным периодом,
возбуждаемые шумом
попадающим из антенны. Когда антенна принимает АМ сигнал то
вспышки
генерации возникают с частотой зависящей от уровня АМ сигнала,
т.к чем
выше напряженность поля то тем быстрее возникнет генерация. На
конденсаторе С4 получается ШИМ сигнал, частота которого
зависит от
напряженности поля, и после прохождения через RC фильтр
получается
обычный низкочастотный сигнал.
С антенной в виде спирали из провода намотанной на центральный
изолятор
коаксиального кабеля длиной около 12 сантиметров приемники
ловили
сигналы сиби раций грузовиков за 5-6 километров.

Схема ВЧ части этого приемника (27МГц), транзистор BC560
Работа сверхрегенератора
Прием излучения сверхрегенератора
Спектр излучения сверхача когда он слышит только шум.
Спектр сверхача при приеме АМ
Спектр при приеме ЧМ
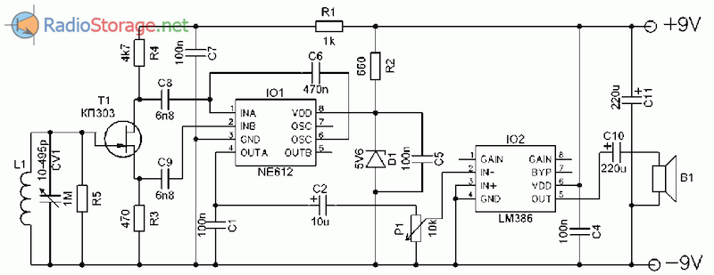
Приемники прямого
преобразования
ППП пригодны для приема
однополосной модуляции, используемой радиолюбителями и
различными службами на кв.
Но есть модификации позволяющие
принимать FM , с простой системой ФАПЧ
Также возможен прием АМ если
синхронизировать гетеродин с несущей.
Несмотря на очевидный недостаток
обычных
ППП в виде приема двух полос сигнала, что немного ухудшает
сигнал-шум
их очень приятно слушать. За счет того что даже достаточно
простой УНЧ
шумит очень мало и система АРУ отсутствует создается очень
естесственное ощущения разного расстояния до корреспондентов,
одни
слышны слабее, другие громче.
Так звучит простой ППП
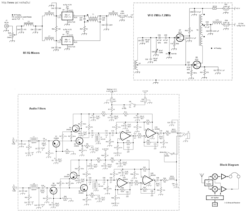
Также интересен эксперимент с бинауральным приемом, когда
выход по сути
SDR приемника, iq сигналы подаются прямо в наушники вместо
цепей
подавления боковых полос.
У начинающих возникают проблемы с поиском КПЕ и магнитофонных
головок
для фильтров НЧ. КПЕ можно заменить на варикап или стабилитрон
вместо
варикапа, это гораздо удобнее чем КПЕ, изменения емкости
варикапа
вполне достаточно для перестройки в пределах люительского
диапазона.
Вместо ФНЧ на магнитофонной головке можно собрать ФНЧ на одном
из каскадов усилителя.
Вот примерная схема такого фильтра. Но достаточно вместо
цепочки C3R4C4
включить один конденсатор между коллектором и базой
транзистора,
подобрав емкость на слух, начинать подбор следует с емкости
около
1000Пф.
Вот фотки нескольких приемников собранных мной за несколько
лет.
