В магнитосфере земли генерируется немало разных природных сигналов.
Синхротронное мы услышать с земли увы не можем, но другие... Дойдут
руки - займусь, а пока короткая заметка - реферат по этим явлениям.
RADIO WAVES below 22 kHz (vlf.it)



Прием ELF-VLF
https://pe2bz.philpem.me.uk/Comm/- ELF-VLF/- Info/A-101-Intro-Natural-VLF/W3-Guide/wr3gde.htm
Радиолюбители Санкт-Петербурга • Просмотр темы - "Вистлеры", "Хоры" и прочие атмосферные явления (qth.spb.ru)
Первый вариант это тупо собрать малошумящий УНЧ с высоким коэффициентом усиления и загнать в качественную аудиокарту.

Или сделать с фантомным питанием от микрофонного входа звуковушки.

Второй - прогнать через апконвертер в кв приемник или сдр. Из
особенностей метода- надо обеспечить согласование антенны, усиление и
неплохо бы задавить сигнал гетеродина на выходе, отбалансировав
смеситель.
Атмосферики.
Атмосферики это электромагнитные импульсы природного происхождения,
сгенерированные молниями. Вблизи импульс от молнии воспринимается как
щелчок - шум приходит к антенне одновременно на всех частотах. Но
попадая в магнитосферные волноводы эти импульсы проходят в них большие
расстояния в среде с заметной дисперсией, и в точку приема компоненты
на разных частотах приходят с разной задержкой.
Волноводы образованы электронами солнечного ветра, взаимодействующими с
силовыми линиями магнитного поля. Заряженные частицы влетающие в
магнитное поле начинают описывать круги в плоскости перпендикулярной
силовой линии, радиусом зависящим от магнитной индукции и скорости и
массы частицы. Электроны влетающие из солнечного ветра в магнитосферу
"наматываются" на силовые линии и остаются вращаться вокруг них.
Изображение магнитосферных волноводов полученное укв радиотелескопом.
The Large Plasma Tubes Above the Earth's Atmosphere - Atlas Obscura


3д визуализация волноводов.

Но вообще структура их сложнее, и торцы волноводов проходящих на разных высотах входят в ионосферу на разных широтах.

Сферики могут распространяться по волноводам на разных высотах, также
ОНЧ излучение проникает и под волноводы, там оно может быть принято
только космическими аппаратами.

Спектр сфериков

Принять их можно с помощью старого кассетного плеера подключив вместо
головки рамку перимоетром 30 метров, очень желательно не в городе. Хотя
если использовать УНЧ с высокоомным входом, например с повторителем на
полевом транзисторе на входе то можно и использовать длинный провод или
подвешенную сетку, да даже телескоп метра полтора.
Запись сферика
Поскольку по достижению конца магнитосферного волновода сигнал
отражается то иногда можно услышать эхо сферика, эхо эха сферика... ну
ты понел. Вот спектрограмма 19-ти кратного биения сферика в волноводе,
это именно один сферик, обратите внимание на постепенное уменьшение
амплитуды и увеличение наклона импульса.

С помощью этого эффекта HAARP и СУРА исследовали магнитосферу и
ионосферу, генерируя сверхнизкочастотные сигналы в верхних слоях
ионосферы облучая их мощным направленным пучком КВ излучения,
модулированного по амплитуде и вращая поляризацию излучения.

Ниже показано ОНЧ излучение созданное HAARP на высоте 80км и прошедшее
по магнитосферному волноводу и принятое спутником DEMETER

CHORUS
Это ЭМ излучение возникает когда разогнанные электроны в магнитосфере
над ночной стороной взаимодействуют с электронами уже присутствующими в
магнитосферном волноводе.


Спектр CHORUS

Исследования показывают связь интенсивности chorus и пульсирющей авроры
(полярного сияния), судя по всему те электроны которые не имели
достаточно энергии чтобы прорваться из магнитной ловушки линии
магнитного поля в верхние слои атмосферы и устроить полярное
сияние при взаимодействии с облаком быстрых электронов в дальней точе
магнитосферы приобретают нужную скорость, прорываются в атмосферу и
провоцируют аврору. Наблюдения со спутников в ОНЧ и видеозапись авроры
с земли показывают что амплитуда CHORUS в магнитосфере и яркость
свечения пульсирующей авроры связаны.

Вид пульсирующей авроры.

запись chorus
Геомагнитные пульсации

ПДФ-источники и характеристики разных типов геомагнитных пульсаций
Н. Г. Клейменова - ГЕОМАГНИТНЫЕ ПУЛЬСАЦИИ (msu.ru)
Геомагнитные
пульсации Рс1 представляют собой квазисинусоидальные колебания с
периодом от 0.2 до 5 с, имеющие характерную модуляцию амплитуды в виде
отдельных волновых пакетов, создающих сложную картину биений. Пульсации
Рс1 иногда называют "жемчужинами", поскольку их магнитограмма
напоминает нитку жемчужного ожерелья. Длительность серий Рс1 составляет
от получаса до нескольких часов, максимум их появления отмечается в
ранние утренние часы местного времени. В средних широтах амплитуды Рс1
пульсаций составляют 0.01-0.1 нТл.
Колебания могут одновременно регистрироваться в большом диапазоне долгот (до 120˚) и несколько сотен км по широте.
Динамические
спектры волновых пакетов Рс1 пульсаций (рис. 1а) являются результатом
дисперсии скоростей при распространении сигналов между точками
отражения в противоположных полушариях и представляют собой серии
дискретных тонов длительностью 1-4 мин с возрастающей (на 10-20%)
частотой и типичным наклоном структурных элементов ~ 0.1 Гц/мин.
Возбуждение геомагнитных пульсаций типа Рс1 связано с циклотронным
взаимодействием волн и частиц в магнитосфере Земли [Фейгин и Якименко,
1969, обзоры: Троицкая и Гульельми, 1969, Guglielmi and Pokhotelov,
1994, Kangas et al., 1998]. Характеристики пульсаций на земной
поверхности определяются как условиями возбуждения, так и
коэффициентами отражения от противоположных ионосфер и коэффициентами
прохождения через ионосферу.
Любительские наблюдения Geomagnetic pulsations in the Extreme Low Frequency Band – Delta˛ (wordpress.com)

Генерация
Рс1 пульсаций характерна для восстановительной фазы магнитной бури, на
3-6-ой день после внезапного начала бури (SC). В восстановительную фазу
магнитной бури происходит распад кольцевого тока в магнитосфере Земли и
заполнение плазмосферы холодной плазмой, что улучшает условия для
развития приводящего к возбуждению Рс1 пульсаций. Кроме того, Рс1
пульсации часто наблюдаются после внезапного начала бури (SC), если оно
происходит в ранние утренние часы местного времени. В этом случае
генерация волн связана с резким возрастанием плотности и динамического
давления солнечного ветра. В редких случаях Рс1 наблюдаются и за
несколько часов до внезапного начала.


Резонансы Альфвена
Fabrizio Francione ELF Pulsations Gallery (vlf.it)
In
1976, Polyakov (1976) predicted the existence of ionospheric Alfvén
resonator (IAR), equivalent to the ionospheric waveguide, but operating
in vertical direction with shear Alfvén waves. According to the theory,
further developed by Polyakov and Rapoport (1981), waves can be trapped
between two altitudes characterized by large Alfvén velocity gradients:
the lower limit occurs at ionospheric F-layer, the upper limit at about
3000 km. For a review, see, e.g., Lysak (1993). The so-called spectral resonance structures (SRS) discovered
by Belyaev et al. (1989, 1990) are considered to be an evidence for
IAR. They are thought to form within the IAR from electromagnetic
emissions of lightning charges, just like the Schumann resonances. Up
to fifteen bands can be observed, from the 1-2 Hz (Pc1 range) to well
above the second Schumann resonance frequency at 14 Hz. After the
original finding of SRS at mid-latitudes, they have now been observed
also at high-latitudes (Belyaev et al., 1998;).



Землетрясения
RDF seismic research (vlf.it)
При землетрясениях генерируются огромные уровни напряженности
электрических полей, из-за пьезоэффекта кварца в породе при деформации.
Напряженности настолько высокие что могут вызывать различные световые
эффекты, световые столбы светящегося воздуха высотой до 500 метров. Вот
например фото такого явления перед землетрясением в Турции.

Подобные явления генерируют и ЭМ излучение.
На картинке ниже черные квадратики - приемные станции наблюдения, круги - эпицентры землетрясений.

Спектр ОНЧ в дни землетрясения в Афинах

Спектрограммы СНЧ в момент землетрясения в Онагава, Япония.


Спектр ОНЧ при землетрясении 18 августа 2016 года.

Даже любители фиксируют такие события с помощью обычных УНЧ и датчика в виде электродов в земле (ссылка в начале раздела)

Метеоры
Метеоры также создают заметное излучение в СНЧ диапазоне
Meteors & VLF - Radio Astronomy (DM2) (google.com)
Выше по ссылке эксперимент проводился так: ставилась камера снимающая
небо, велась запись СНЧ диапазона, потом сверялись по времени и
количеству события.
Форма ЭМ импульса сгенерированного метеором.

Спектр импульса метеора.

Корреляция между количеством метеоров зафиксированных камерой и в СНЧ диапазоне.

В другом эксперименте метеоры фиксировались с помощью УКВ прохождения от удаленных передатчиков на 144МГЦ
Спектр и форма подтвержденного импульса от метеора.
Meteor Signatures (vlf.it)


Разница ОНЧ сонограмм в спокойный день и во время метеорного потока.
The Generation of VLF Emissions by Meteors (britastro.org)

Спрайты
Спрайты тоже генерируют ОНЧ излучение, как минимум из космоса оно фиксировалось тем же спутником DEMETER
Microsoft Word - EPSC2009-325.doc (copernicus.org)
007_Cummer98_GRL_SpriteCurrent.pdf (duke.edu)
Спрайты сами по себе разнообразны

Спектр спрайтов снятый во время сильной грозы.

На земле сигналы спрайтов тоже принимаются.
Natural Radio Receiver – Backyardastronomy.net

Спрайты были открыты недавно и изучаются вяло, да еще и являются только частью множества транзиентов в атмосфере.

Возможно многие из них тоже имеют свои ОНЧ излучения.
Резонанс Шумана
Частота Шумана 7,83Гц и гармоники (136.su)
Радиолюбители Санкт-Петербурга • Просмотр темы - Принимаем "пульс" земли (резонансы Шумана) (qth.spb.ru)
Резонансы Шумана это стоячая электромагнитная волна существующая в
полости между поверхностью земли и ионосферой. Генерируются в основном
широкополосными импульсами от молний, затем за счет резонансов в
полости амплитуда шума на определенных частотах увеличивается.

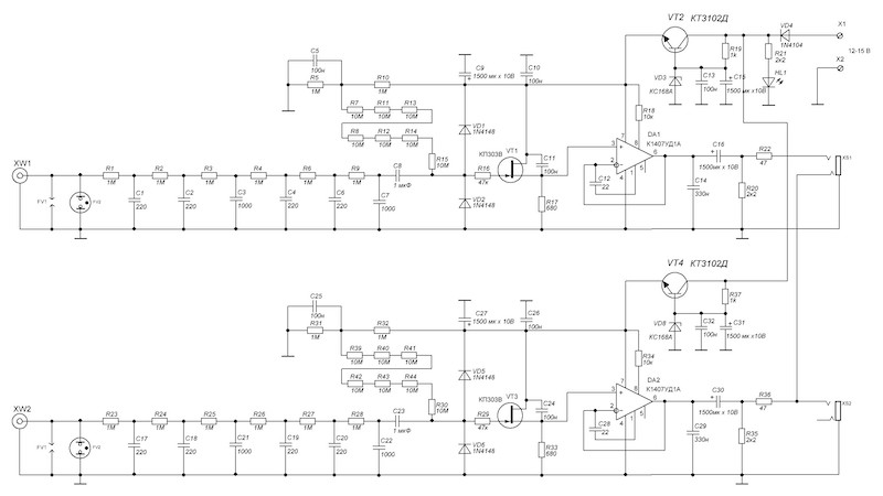
Схема приемника (по сути это УНЧ с очень высоким входным сопротивлением
и фильтром на входе), два канала позволяют определять направление
прихода сигналов.
ULF experiments 2016 RN3AUS (narod.ru)


Интересная цитата с сайта выше
Эти
колебания возникают в магнитосфере Земли. Оказывается, на поверхность
Земли из космического пространства падают электромагнитные волны
ультранизкой частоты; для них ионосфера прозрачна. Лишь для частот выше
примерно 5 Гц возникает резкая отсечка спектра колебаний - идущие
сверху волны сильно поглощаются в ионосфере и на поверхности Земли не
наблюдаются. (Для частот выше примерно 200 Гц и до единиц кГц вновь
появляется своего рода окно прозрачности - на этих частотах
регистрируются свистовые волны, или "свистящие атмосферики" -
радиоизлучение от грозовых разрядов, захваченное магнитосферой и
распространяющееся вдоль геомагнитной силовой линии с большой частотной
дисперсией).
Гораздо реже наблюдаются колебания Pc1 с ниспадающей частотой, мне посчастливилось их зарегистрировать. На скриншоте можно увидеть наклоненную вниз "штриховку" в районе частоты 2,7 Гц

Еще интересная цитата
колебания убывающего периода КУП (IPDP).
Они возникают в моменты возмущения магнитосферы, когда в нее проникают
облака протонов энергией в десятки килоэлектронвольт. Внутри
магнитосферы эти заряженные частицы движутся под действием магнитного
поля, совершая одновременно несколько сложных движений: вращение вокруг
силовой линии с некоторой гирочастотой (единицы Герц),
возвратно-поступательные колебания от одного конца магнитной силовой
трубки к другому (единицы секунд) и дрейф в западном направление
параллельно экватору (2-4 угловых градуса в минуту). При этом возникает
циклотронное излучение цугов радиоволн, частота которых зависит от силы
магнитного поля (чем дальше от Земли тем поле слабее) и лежит как раз в
пределах единиц Герц.

Запись этого явления с сайта автора, запись ускорена в 50 раз, т.к. инфразвук.
Еще цитата

На
приведенной выше спектрограмме помимо множества КУП видны отдельные
импульсы, а также целые их ансамбли, сливающиеся в зеленоватую засветку
- возможно, это так называемые PiB - импульсные магнитосферные возмущения,
связанные с пересоединением силовых линий магнитного поля в области
вытянутого хвоста магнитосферы. Каждый такой "обрыв" силовой
линии приводит к возникновению ударных волн, прокатывающихся по
магнитосфере. Сплошные засветки - это, возможно, так называемые шипения
hiss.
Обратите также внимание на вполне регулярные искусственные сигналы, похожие на сверхмедленный RTTY с частотами 8 и 10 Гц.
А еще на широкополосных сигналах КВ с медленной разверткой можно
наблюдать смену скорости и направления движения отражающих слоев.

Возникает это из-за разноссти хода волн на разных частотах, и затем их интерференции.

Или принимая узкополосные сигналы типа сигналов точного времени или
несущих ам станций на приемник с высокостабильным гетеродином или
тактовым генератором ацп\синтезатора напрямую наблюдать допплеровский
сдвиг несущих или расщепление несущих если отражающих слоев несколько и
они двигаются с разной скоростью. Делается это с помощью программы
Spectrum Lab. Ставится большое окно интегрирования в преобразовании
фурье, чтобы обеспечить высокое разрешение по частоте.
RU-QRP Club forum :: Тема: Иллюзии Ионосерфинга (1/39)

А еще наблюдать ионосферную интермодуляцию сигналов.
Например тут обычная несущая модулируется мощным АМ сигналом другой станции прямо в ионосфере.

Sudden ionospheric disturbances (SID).
Во время солнечных вспышек днем изменяется ионизация некоторых слоев
ионосферы, на коротких волнах это приводит к ухудшению прохождения, а
вот на ОНЧ днем наоборот прохождение улучшается. На наблюдении за
амплитудой передатчиков работающих в этом диапазоне основано наблюдение
за SID.
Амплитуда ОНЧ сигналов в спокойный день.

Амплитуда в день вспышек.

Еще пример

Итак, у меня наконец дошли руки и я таки собрал следующий девайс.

Это дешевый диктофон-флешка к которому припаян li-po аккумулятор на 3
А\ч а вместо микрофона подключен предусилитель на транзисторах которые
оказались под рукой.(как позже оказалось разрядность его АЦП-4 бита, то
есть трешак лютейший, и тем не менее удалось позже в записяк отыскать
сферики, а передачи на 18 кгц вообще принимались на ура)
Предусилитель (у меня номиналы нагрузочных резисторов уменьшены чтобы выдержать режимы транзисторов)

Сначала я потестировал девайс дома, подключив ко входу длиннопроводную
КВ антенну (как подключая провода антенны к разным клеммам, так и
включая рекордер между антенной и заземлением)
Гармоники 50 герц засрали весь спектр (а что вы хзотели при
динамическом диапазоне 4-х битового АЦП и отсутсвии фильтрации?) но вот
в диапазоне 10-22кгц вполне были видны сигналы искуственного
происхождения (какие именно системы связи там работают я не знаю)

Далее это все говно было упаковано в герметичную клеммную коробку
(выключатель остался внутри), отвезено в точку равноудаленную от всех
поселков и линий электропередач в лес (примерно 7оо метров до ближайшей
ЛЭП и оставлено на 3,5 суток. В качестве антенны были использованы 2
металлических штыря см по 20 воткнутых в землю на расстоянии метров 15.

Я пока просмотрел не все записи, но ясно что этот подход оправдал себя.
Резонансы шумана вроде не видны (хотя для их выявлеия нужна
специфическая обработка сигнала, а я не могу завести BAUDLINE в убунту
22. Искусственные сигналы на 18кгц обрели конский уровень.

И таки удалось услышать сферики. Проблема их поиска заключается в том
что их длительность-доли секунды, а для обнаружения надо скроллить 2-х
часовые сонограммы низкого разрешения (4 бита).
Но все же



Как они звучат в реальном времени
Chirp1
Chirp2
Chirp3
Chirp4
Chirp5
Chirp6
Также в масштабе 2-х часов заметны колебания уровня принимаемого шума и сигналов.

HamSCI
Radio Astronomy (DM2) (google.com)
ELF
VLF Natural Radio Experiments – Zach Poff
Explorer E202 - VLF portable receiver
Spherics
Spherics and Tweeks (uni-kiel.de)
Ionospheric doppler
Waterfalls from the December 2021 eclipse frequency measurement – Daniel Estévez (destevez.net)
Sudden ionospheric disturbances
SIDs - Radio Astronomy (DM2) (google.com)
Meteors on VLF
Meteors & VLF - Radio Astronomy (DM2) (google.com)
Ionospheric intermodulation
Sideband Asymmetry in Ionospheric Cross Modulation - Boer - 2018 - Radio Science - Wiley Online Library